Déroulement de mon stage au sein de la maison de l'université à Dijon -2024

Informations sur l'établissement

  • Raison sociale: Université de Bourgogne
  • Activité: enseignement supérieur
  • Nombre de salariés: environ 5000 salariés
  • L'équipe: Ingénierie Logicielle
  • Missions de l'équipe :Assure les développements logiciels et l’intégration web pour les besoins internes à l’uB (Sites web de composantes et laboratoires, Intranet, services numériques en ligne…)
  • site: https://www.pappers.fr/entreprise/universite-dijon-bourgogne-192112373

En ce qui concerne la mission de mon stage .

Contexte

Suite à la nouvelle charte de télétravail, les agents peuvent à présent faire leurs demandes de jours de télétravail flottants. L’objet de ce projet consiste à créer une application permettant la gestion de jours flottants.

Le besoin

N’ayant aucun moyen de référer les jours de télétravail flottants des agents, l’application leur permettra :

  • De faire une demande de jour de télétravail flottant .
  • D’avoir une vue d’ensemble de leurs demandes, et de leur statut (si leur demande a été validée ou pas ou si elle est en cours de traitement) .
  • De permettre aux responsables de voir les demandes liées à leur service, puis de les accepter sur l’application de signature électronique (Esign).
  • De permettre au SAF de voir toutes les demandes et d’attribuer les jours de télétravail fixes et flottants aux agents.
Pour plus de details sur le projet, consulter le Cahier des charges .

Déroulement du projet :


- Réalisation de la maquette de l'application

Ouvrir le fichier PDF -> Maquette de l'application .


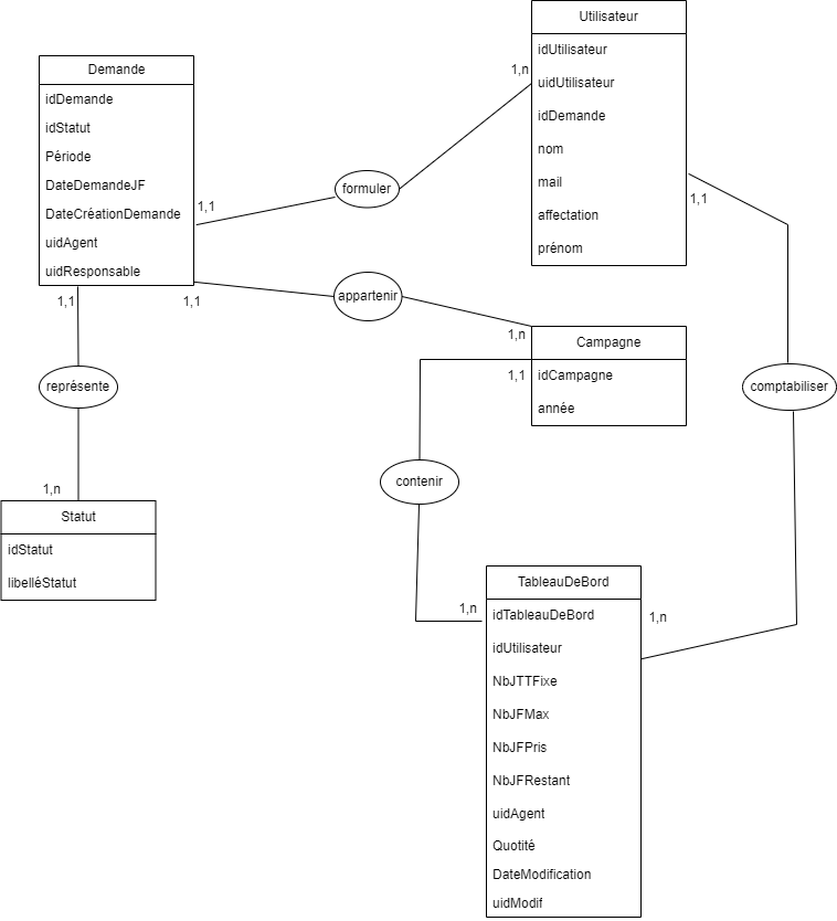
- Réalisation de la maquette de la BDD

MCD


Réalisation de la BDD sur PHPmyadmin


Création de l'application

Ouvrir le fichier PDF -> Visuel de l'application de demande de jour flottant .